GameServer Creation, Allocation and Shutdown Lifecycle
Common patterns and lifecycles of
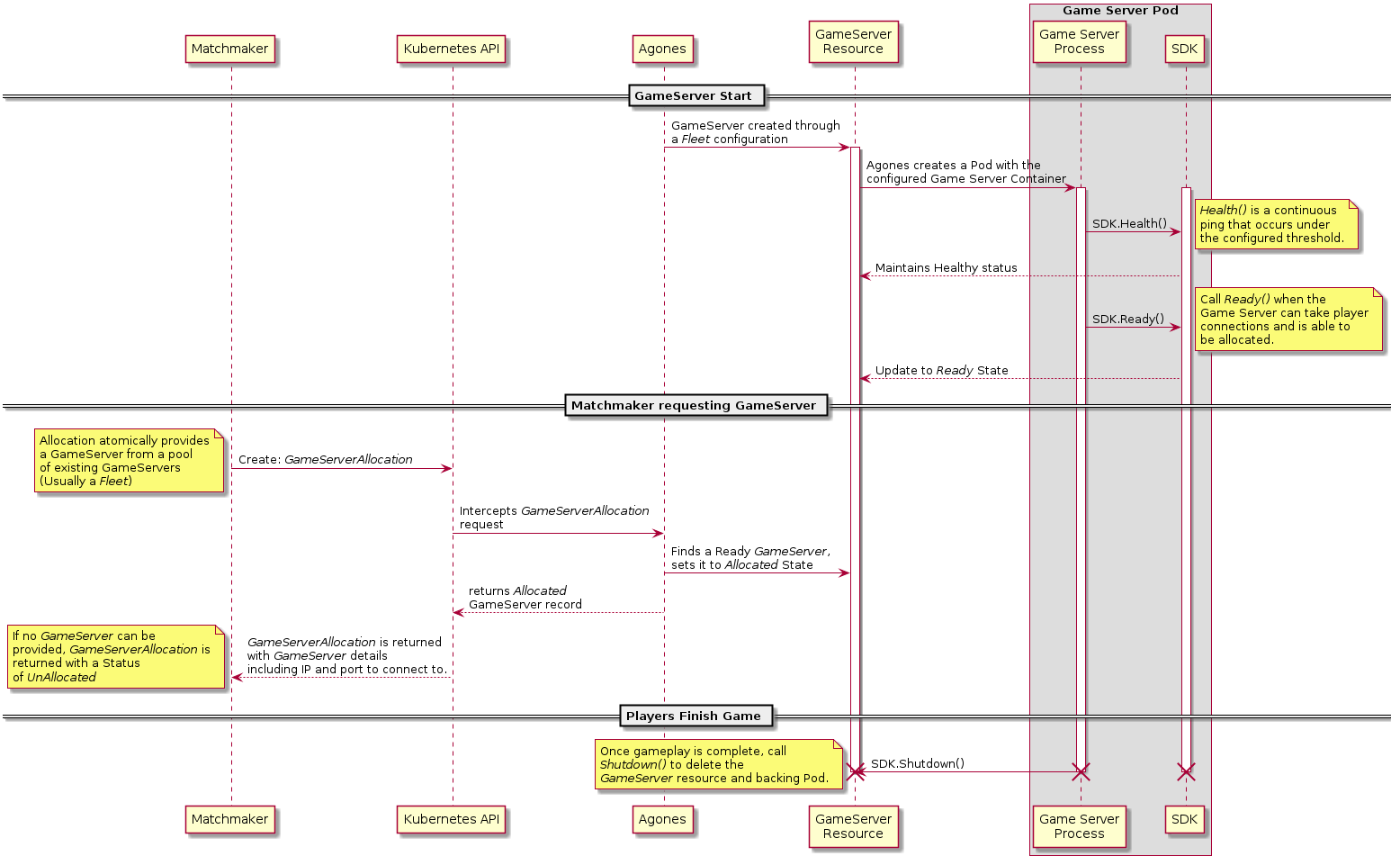
GameServer creation and integration with the SDK, when being started and match made.Matchmaker requests a GameServer from a Fleet
This is the preferred workflow for a GameServer, in which an external matchmaker requests an allocation from one or more
Fleets using a GameServerAllocation:

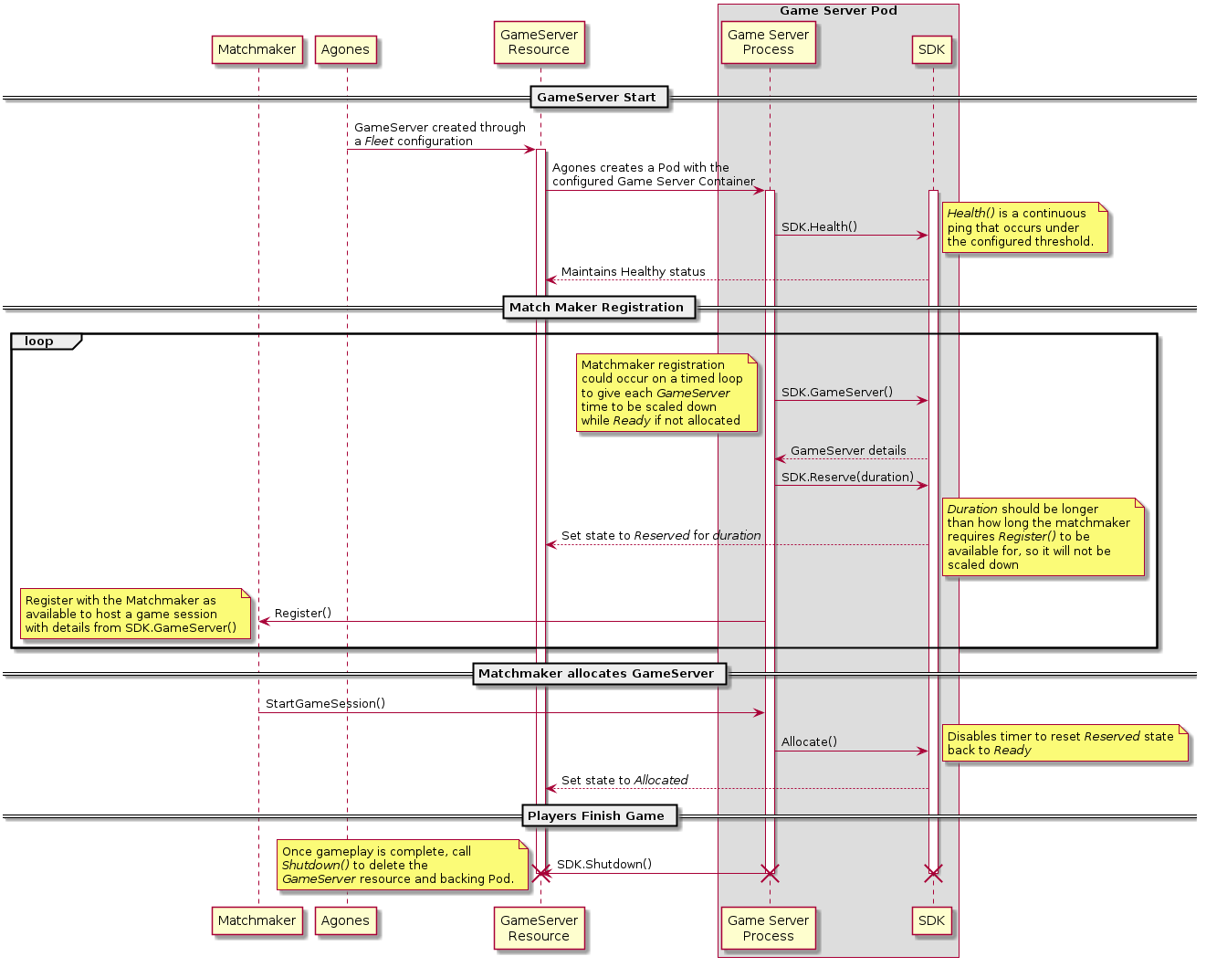
Matchmaker requires game server process registration
Scenarios in which a Matchmaker requires a game server process to register themselves with the matchmaker, and the
matchmaker decides which GameServer players are sent to, this flow is common:

Warning
This does relinquish control over howGameServers are packed across the cluster to the external matchmaker. It is likely
it will not do as good a job at packing and scaling as Agones.
Next Steps:
- Read the various references, including the GameServer and Fleet reference materials.
- Review the specifics of Health Checking.
- See all the commands the Client SDK provides - we only show a few here!
- If you aren’t familiar with the term Pod, this should provide a reference.
Feedback
Was this page helpful?
Glad to hear it! Please tell us how we can improve.
Sorry to hear that. Please tell us how we can improve.
Last modified June 11, 2020: Added flags which allow to pass namespace to e2e tests (23ddf83)